“表弟做淘宝店,生意不错,已上皇冠,货源是自己的。现想回寿宁注册公司开淘宝商城,到寿宁工商局咨询后,工商局告知要开计生证明才可以注册公司。我就不明白注册公司与计生有什么关系,国家有什么法律规定注册公司要开计生证明?”在福建省宁德市的“寿宁在线”论坛,律师余某发帖提出上述质疑。
寿宁县工商局回应称,计生证明与工商注册挂钩,其依据是宁德市《关于进一步加强人口和计划生育工作的若干意见》、寿宁县《2013年县直机关人口和计划生育部门工作责任书》等文件的精神。
不过,我国《公司法》并未将“出具计生证明”列入公司的设立条件。
2012年11月,国务院总理温家宝在深入推进行政审批制度改革工作电视电话会议上强调指出,要进一步清理、减少和调整行政审批事项,推进政府职能转变,“清理一些部门和地方利用‘红头文件’等对公民、企业和其他社会组织提出的限制性规定,没有法律法规依据、不按法定程序设定的登记、年检、监制、认定、审定以及准销证、准运证等,要一律取消。”
中国青年报记者调查发现,在福建、广东、广西、山东等地,计生证明挂钩现象还出现在婚姻登记、户籍登记、身份证办理、房产证办理、子女入学或土地审批等事项上。部分地方有关计生的“红头文件”明显与国家法律相抵触。
注册公司被要求出示计生证明
要不是注册公司遭拒,今年30岁的创业青年刘某怎么也没法将“计生证明”与“工商注册”两个词联系起来:“这不是两个不同的领域吗?”
刘某就是上述网帖所说的当事人。1个月前,他从浙江回到老家寿宁,打算将原先经营的淘宝网店入驻淘宝天猫商城。按照服务商的规定,入驻者必须已注册一家公司,并提交企业营业执照等证件。
“在寿宁县工商局一层大厅的咨询台,工作人员告诉我注册公司要提供一系列材料,其中包括计生证明。”刘回忆说,工作人员后来建议他找一家代理公司,而代理公司也表示:没办计生证明,企业营业执照就批不下来。
“注册公司跟计生完全不相干吧?计生办有计生办的工作人员,工商局有工商局的工作人员……”尽管从常识判断这规定不合理,但刘某还是托朋友回老家寿宁县托溪乡的计生所去开证明。计生所提出,要有独生子女证,才能开计生证明。而办独生子女证的前提是,妻子必须上环。
刘坚决不同意让妻子上环。4年多前他生了一个女儿,按规定,第一胎为女儿的农村户口家庭允许生第二胎。而刘还想要一个孩子。
5月14日,为表弟鸣不平的律师余某在网上发帖质疑寿宁县工商局的规定。两天后,寿宁县工商局以《关于对<寿宁注册公司要计生证明>问题的落实反馈》为题在论坛上作出如下答复:
“根据宁德市委、宁德人民政府《关于进一步加强人口和计划生育工作的若干意见》(宁委[2011]39号)和寿宁县委、寿宁县人民政府《2013年县直机关人口和计划生育部门工作责任书》等文件精神,寿宁县工商局贯彻执行政府工作部署,在流动人口、个体工商户、私营企业申请办理营业执照时,要求提交个人身份证明和计生有效证明。”
在这份答复的最后,还附上了上述两份文件的影印图片,但3个小时后这些图片就在网上消失了。
工商注册捆绑计生被指违规搭车
今天下午,应中国青年报记者的要求,寿宁县工商局通过电子邮件给记者发来了在网上被删除的这些文件的影印图片。
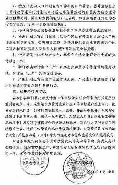
记者注意到,2011年发布的《中共宁德市委、宁德市人民政府关于进一步加强人口和计划生育工作的若干意见》提出,“各级工商部门要在流动人口、个体工商户、私营企业申请办理(或年检)营业执照时,提交个人身份证明和场所使用证明,同时要与人口计生部门密切配合,互通信息。” 2013年1月30日中共寿宁县委、寿宁县人民政府向寿宁县工商局下达的《2013年人口和计划生育工作责任书》明确要求:“按照《流动人口计划生育工作条例》的要求,指导监督基层工商行政管理部门对流入本辖区从事经营活动的育龄妇女在办理营业执照的同时,要求对象提供有效计生证明,并在办理前通报给综合治理督查组,否则不予办理营业执照。”
寿宁县工商局负责人解释说,工商部门虽然是垂直管理,但同样要接受当地政府的领导。计划生育是基本国策,也是老大难问题。作为寿宁县计划生育领导小组齐抓共管的成员单位之一,我们按县委县政府的要求,协助做好计划生育工作,同时“要把年度计生工作目标任务以责任书的形式层层分解到有关所、站,定期组织力量对完成计生工作目标进行检查评比,把考评的结果作为干部考核的依据之一”。
然而,在余某看来,寿宁县工商局拿地方政府的规范性文件作为“工商注册与计生证明挂钩”的政策制定依据,违反了国家法律。
余律师所说的国家法律,指的是《公司法》。这部法律规定的公司设立条件,涉及股东人数、出资额、公司章程、公司名称、组织机构、公司住所等方面,但没有包括计划生育执行情况。
根据《行政许可法》,地方性法规和省、自治区、直辖市人民政府规章,不得设定企业或者其他组织的设立登记及其前置性行政许可;法规、规章对实施上位法设定的行政许可作出的具体规定,不得增设行政许可。与此同时,地市级、县级人民政府的规范性文件一律不得设定行政许可。
这意味着,寿宁县工商部门将计生证明列为工商注册条件,与上述法律相抵触。
“计划生育是国家的基本政策,其本身也有《中华人民共和国人口与计划生育法》等法律支持,公民都应遵守。”余某表示,不过,计生是计生,注册公司是注册公司,把计生部门该管的事分给工商等与计生无关的部门来管,属于职责不分。
今天上午,中国青年报记者分别向福建省人口和计划生育委员会、福建省工商局反映创业青年刘某在寿宁县工商局申请公司注册时的遭遇。省计生委领导当即表示,把计划生育作为公司注册的前置条件是违规的,应立即改正。省工商局在核实情况后立即作出决定:责成宁德市工商局主要领导向寿宁县政府主要领导说明计生工作不能与工商办证捆绑,计生工作不属于工商职能范围;要求寿宁县工商局立即整改存在的问题。
记者在今晚发稿前收到了寿宁县工商局发来的“情况说明”:“针对在寿宁注册登记要提供计生证明的问题,省、市、县工商局和县委、县政府非常重视,我局已经立即停止履行该项工作职责。”该局还对媒体的监督表示感谢,“正因为你们的监督,我们今天获知县上已作了停止查验计生证明的通知,也让我们有了彻底停止这项任务的决心,帮助我们规范了工作”。
“计生挂钩”并非个别现象
事实上,将计生证明与本部门业务挂钩的,不止是工商部门,也不仅仅在福建。
今年5月初,《南方都市报》报道称,广东省佛山市一名卢姓男子拿着孩子的小学报名申请表,到社区居委会盖章时被要求先提供妻子的上环证明。因他的妻子未上环,孩子求学之路一度受阻。
该报去年12月还报道说,中山大学校内一餐厅在办理《餐饮服务许可证》时,也被要求出示其法人代表中山大学校长的计划生育证明。当地食品药品监督管理部门负责人坦言,这是“为配合番禺区计生局工作的需要”。
近年来,一些网友在网上披露,计生证明挂钩的现象甚至出现在婚姻登记、户籍登记、身份证办理或房产证办理等领域——
广东某市网友说,他已在当地买房入户,外省户口的妻子想投靠入户,公安局要求出具计生证明。不过,计生要求妻子先上环才可出证明,不适宜上环的要医院证明。
山东某市网友爆料,他办理车辆营运过户手续被告知需要计生办开具的生育证明,他对此不解:“呵呵,天下奇闻啊,生孩子跟汽车有啥关系啊?汽车又不会怀孕。”
上述现象的共同点在于,一些地方计生政策试图与其他部门的业务挂钩。“计生委之所以敢把政策无限扩大,就在于他争到了所谓的‘位置’,一票否决卡住各级政府部门,8个综合治理单位必须配合。网友“精干力量”认为。
不过,一些地方和部门已开始将不符合法律规定的地方计生政策与自身业务脱钩。2011年9月,福建省教育厅下发通知,要求各地严格执行《中华人民共和国义务教育法》等有关法律法规,取消将学生入学注册与计划生育挂钩等影响适龄儿童、少年接受义务教育的限制性措施。
2012年12月31日,宁德市人口和计划生育委员会发出的《关于严禁违法设置计划生育前置性把关的通知》要求,“各级人口计生部门要严格按照人口和计划生育法律法规办事,严禁不符合规定的计划生育前置性把关的行为。”“各县(市、区)要针对是否存在违规搭车行为全面开展一次自查清理。清理是否下发有关计划生育前置性把关的文件和规定;清理是否存在计生前置性把关的问题,特别是在办理或年检营业执照、卫生许可、承包合同、商业贷款、出生医学证明、房产证、土地证、升学入学等时,是否要求查验计生证明等情况。各县(市、区)自查清理情况于2013年1月20日前上报市人口计生委法制科。”
然而,在上述通知下发后,宁德市下属的寿宁县依然存在违法设置计划生育前置性把关的现象。寿宁县计生局负责人表示,由于对这个通知的宣传不到位,导致一些部门还在按惯性思维“违规搭车”。
本报福州5月21日电
实习生 卢义杰 本报记者 陈强

上一版






缩小
全文复制